奇瑞涉事高管已被免职 公司迅速响应处理
2026-04-03 HaiPress
近日,奇瑞商用车官方微博发布了一份关于员工实名举报事件的处理声明。3月28日,公司一名女员工实名举报某管理人员涉嫌职场性骚扰。接到举报后,奇瑞迅速成立专项调查组进行内部核查。

经调查核实,奇瑞于3月31日下午对涉事管理人员作出免职处理,并解除其劳动合同。公司将依法依规持续跟进后续处理,绝不姑息。据媒体报道,该涉事高管为原奇瑞商用车生态事业部总经理、好用生态科技(安徽)有限公司总经理、芜湖市好用汽车租赁有限公司总经理江文波。

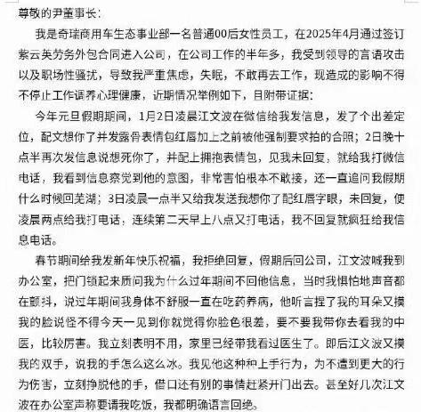
此前,奇瑞一位女员工在网络上发布了一封致奇瑞控股董事长尹同跃的举报信,公开举报江文波对其实施性骚扰,并指责其在公司内部作风霸道,长期骚扰多名女性下属。举报材料中提到,江文波过往就曾被曝出类似骚扰事件,但未受到任何处理,反而连升三级获得提拔。相关聊天记录和身份信息等佐证材料也同步在网络曝光。
江文波被免职后,奇瑞商用车已在内部发文宣布新的人事任命,由原采购事业部总监熊洪斌接任奇瑞商用车生态事业部总经理、好用生态科技(安徽)有限公司总经理、芜湖市好用汽车租赁有限公司总经理,向奇瑞商用车常务副总经理程国强汇报。
免责声明:本文转载自其它媒体,转载目的在于传递更多信息,并不代表本网赞同其观点和对其真实性负责,亦不负任何法律责任。 本站所有资源全部收集于互联网,分享目的仅供大家学习与参考,如有版权或知识产权侵犯等,请给我们留言。
